12月23日“乐业上海优+”行动——2025年街镇联合招聘会
来源:乐业普陀
2025-12-20
为助力求职者实现更充分、更高质量的就业,普陀区长寿路街道联合长风、长征街镇共同推出“乐业上海优+”行动——2025年街镇联合招聘会。
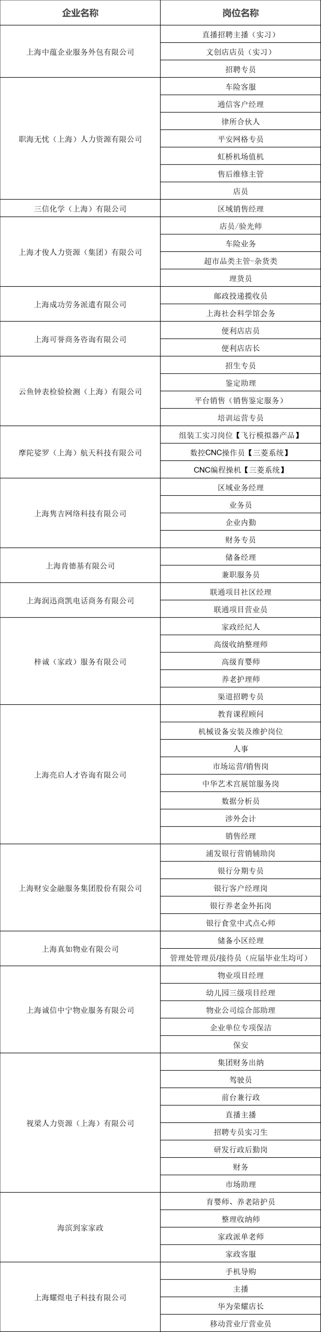
本次招聘会汇聚19家知名企业,覆盖金融、科技、文化、现代服务等多个热门行业,提供近百个优质岗位,涵盖不同经验与技能层次,诚邀怀揣梦想的您前来投递!

(所有招聘单位及岗位信息以招聘会现场为准)
本次活动特别设置“就业服务专区”,由专业指导团队坐镇,为您提供一站式求职支持:
一对一职业指导:解答求职困惑,梳理职业方向;
简历优化工坊:专业修改建议,让简历更亮眼;
政策咨询专区:详解就业创业、技能培训等扶持政策;
面试技巧辅导:实战模拟,提升应答能力与信心。
现场直通面试,机会就在眼前!
企业HR亲临现场,直接交流、快速面试,缩短求职路径,更快锁定心仪岗位。
活动时间
12月23日(周二)14:00-16:00
活动地点
新会路272弄16号楼
鸿寿坊楼宇党群服务中心3楼
